为切实做好疫情时期的线上教学工作、保障3月2日线上教学按时保质地投入运营,外国语学院周密谋划、制定线上教学工作预案,提前落实各项准备及保障举措。
一是摸清3月2日开始的三天内有课的教师名单。经统计学院共有78位教师此期间有课,其中大学英语公共基础课教师54位,英语和德语专业课程任课教师24位,基本覆盖了所有的大学英语公共基础课和专业课教师。

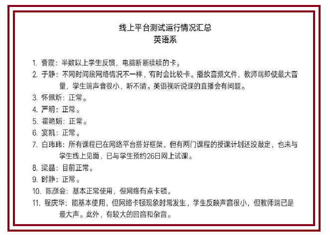
二是按系部教研室分类,由各系部教研室组织教师提前进行2次线上教学试运行,2月24日前,每位教师都至少完成了两次线上教学试讲活动。

三是学院开始收集每位教师线上试讲的情况反馈,对反映较多的问题进行集中处置,对线上教学有困难的教师提供帮助。在线上教学试运行活动中,学院发现,多数教师反映的问题在于:网络不稳定造成部分课程音视频播放效果不佳;操作不熟练引起的课堂杂音干扰等。
为解决试运行中的共性问题,排除线上教学运行的障碍,学院通过集体线上培训、教师提前制作录屏、教师结合自身课程情况做好合理预案等方式,基本解决了试运行中出现的各种问题,为3月2日正式开展的线上教学活动奠定了良好基础。
文/图:外国语学院